| ココナッツXの基板設計(pic123) |
今年度になって、新しいココナッツのプロトタイプをいくつか製作してきた。
今度こそ最終バージョンになると思われる新作をいよいよ形にするときがやってきた。
と言うのも、5年前同様自分の学校の後期授業で一度使ってみて、次の年から他の学校で利用していただくという流れを考えたときに、10月から始まる自分の学校の授業に間に合わせなければならないから。
夏休みには基板設計をしようと宿題にしていたが、この年になっても宿題をためてしまい、今頃の最終期限となった。
今年度は、ネット受付の基板屋さんを使うことにして、ガーバーデータでの入稿で小ロット(120枚)を作ることにした。
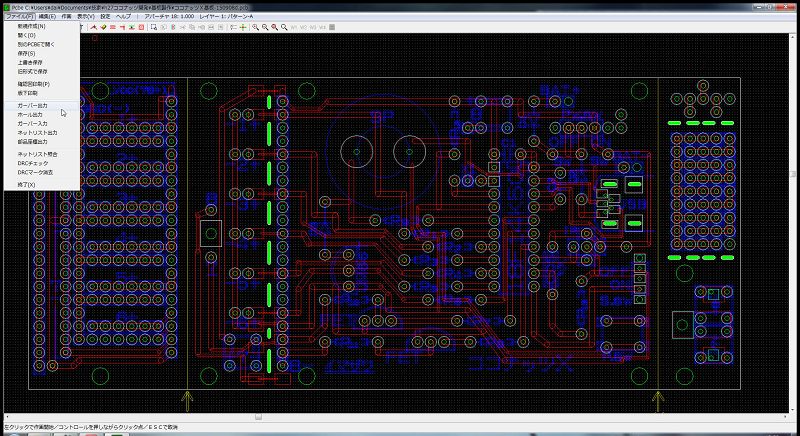
設計ソフトは、いくつか試してみたものの慣れている「PCBE」を使うことにした。
設定内容が細かすぎず、自分にはちょうどよいと考えた。また、基板製作はwebページに「PCBE」での製作を推奨している「油にクラフト」という会社にした。
まずは設計の環境設定をするのだけれど、
ICピッチ 2.54mm = 0.1インチ
ハーフ 1.27mm
1/5 0.508mm
2× 5.08mm
3× 7.62mm
4× 10.16mm
というところから、 ガイドの間隔を 0.508mmにして開始した。
また、レイヤーの設定は
0 うす茶 補助
1 赤 パターン はんだづけ丸ランドφ2mm
3 青 シルク 0.3mm
5 空 レジスト
7 白 外形
8 緑 孔 基本の穴径0.9mm
とした。
パッド(一度の設定で、いくつものレイヤーに書き込める)の設定
1 赤 パターン はんだ2mm
5 空 レジスト 2.2mm
8 緑 孔 0.9mm
も便利に使える。
設計中の画面はこんな感じ。

全部できたところでガーバー出力でガーバーデータを作ってメールで会社に送る。

確認用のPDF印刷はこんな感じ。

今までのノウハウを生かして、スタンド型・懐中電灯型などに利用しやすくしたつもり。
今回は、会社とやりとりする中でパターンがつながっている切り取り部分は、片面のVカットはやめて、溝を付けて折りやすくした。
できあがったものを提出してから、3回ほど修正箇所を指定していただき、4稿目で製作GOサインが出た。担当の方とはメールでのやりとりのみだったけれど、大変丁寧で粘り強く教えていただき感謝しています。
最終バージョンは「Co-Co NUTS X (ココナッツ エックス)」という名前にした。
順当に行けばバージョン3の次はバージョン4だけれど、Windowsのバージョンも8の次が10になる世の中。
1号、2号ときてV3の次はXにしてみました。(おじさんにしかわからない命名規則でしょうか。ライダーマンはどうしたというのは無しの方向で)
冗談のような名前でも、集大成となるバージョンとなって欲しいと思う。
今は、仕上がった基板が届くのを楽しみに待っているところです。